Engoogle Docs Workflow Template
Engoogle Docs Workflow Template – We used lucidchart diagrams for the rest of these steps. Drag and drop shapes and edit text to create your flowchart within the lucidchart editor. When you or others want to use the template, open the file and make a copy of it by selecting file > make a copy from the menu bar at the top of the page. The next step in how to create a flowchart in google docs is to open the drawing tool.
You can export it in multiple formats like jpeg, png and svg and easily add it to word documents, powerpoint (ppt) presentations, excel or any other documents. If you need one for your google docs or slides file, you can create it without leaving your document. They connect teams and processes across an organization and make processes seamless. Use the search bar to find and install a flowchart maker.
Engoogle Docs Workflow Template
Engoogle Docs Workflow Template
Create a pdf document from a google form submission and save it to google drive at zenphi, we understand the challenges that come with managing repetitive document creation and manual data updates all too well. You can find these extensions in the google workspace marketplace. Now it's time to customize your action.
Workflows for google docs empower the google offline office suite to collaborate on documents and manage approvals effectively. Share your finished flow chart. You can create automated document workflows in most google workspace apps, including google docs, sheets, gmail, and forms.
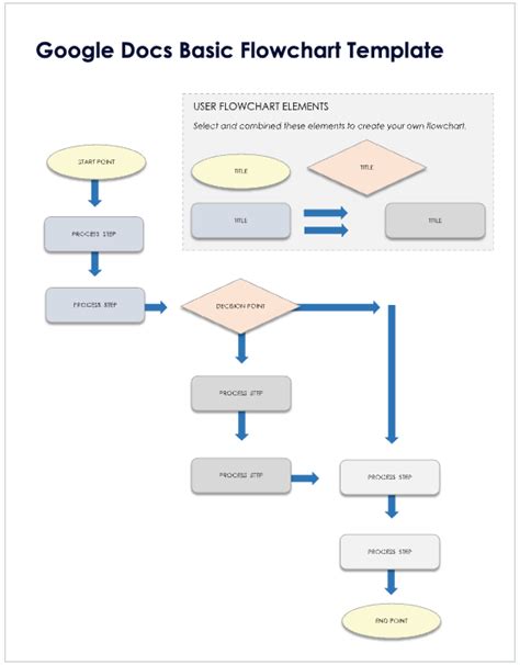
Make a flowchart in google docs by following these steps: Easily edit this template and quickly add to google docs. These printable, editable, and creative workflow chart templates are as effective as your company’s organizational chart and gantt chart.
There are many ways to create flowcharts, including utilizing online. On the “copy document” panel that. Does google docs offer flowchart templates?

Workflow template overview Ento

What Is Workflow noupe

DESIGN YOUR OWN WORKFLOW OR WORKFLOW (AND YOU’LL NEVER LOSE A PHOTO AGAIN)

What Is Workflow noupe

Exercise 9 Creating a Workflow
How to Configure a Workflow Template Watermark

Chatbot Templates Ready To Use Chatbot Templates Library

Tracking Chart Template Free Printable Worksheet

android Is the Floating Action Button going away User Experience Stack Exchange

Pin on Google Tools for Education

Enhanced Workflow Template Browsing Experience with Exciting New Additions respond.io Changelog

Transform Approval Processes with Approval Workflow Template

Every Workflow Template You’ll Ever Need by processstreet1 Issuu

Workflow Template Free Project Workflow Diagram FigJam
